英国365集团官网
学校首页
首页
学院新闻
通知公告
在外院 向世界
英国365概况
学院简介
现任领导
机构设置
师资队伍
英语系
非通用语系
商务英语系
校企合作专业
大学英语一系
大学英语二系
党建工作
教务教学
科学研究
科研政策
科研动态
学术交流
英国365
招生就业
招生信息
就业信息
学校首页
首页
学院新闻
通知公告
在外院 向世界
英国365概况
学院简介
现任领导
机构设置
师资队伍
英语系
非通用语系
商务英语系
校企合作专业
大学英语一系
大学英语二系
党建工作
教务教学
科学研究
科研政策
科研动态
学术交流
英国365
招生就业
招生信息
就业信息
首页
学院新闻
通知公告
在外院 向世界
学院新闻
当前位置:
首页
/
学院新闻
/
正文
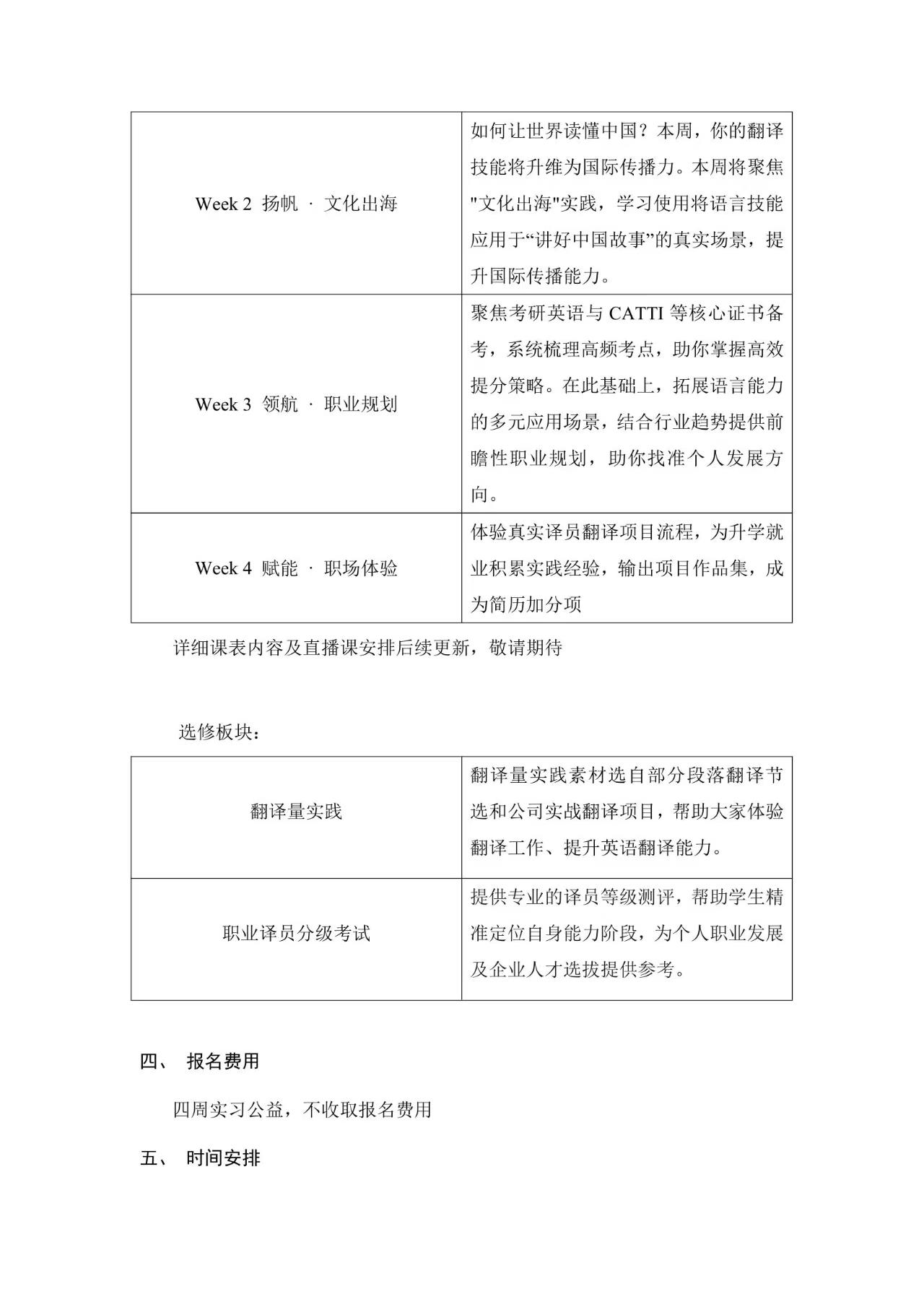
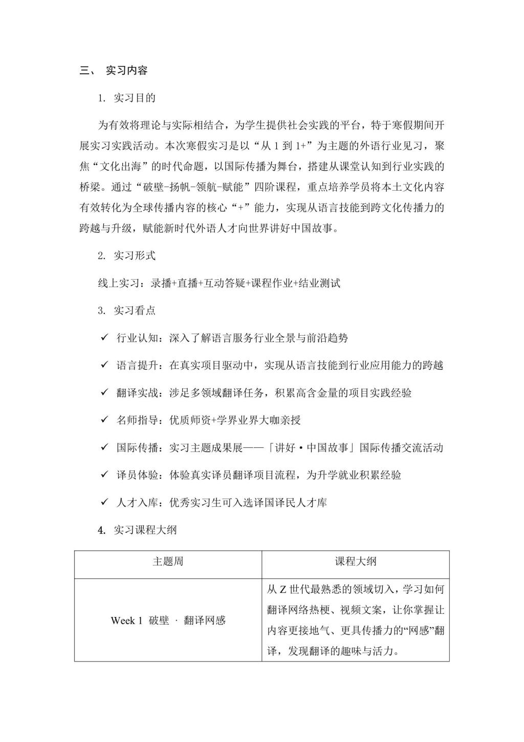
英国365集团 2026 寒假公益线上外语实习实践
发布日期:2026-01-06
下一条:
万名学子链接十万老人|英国365集团志愿者赴南关社区开展“语润银龄·艺暖夕阳”专项活动